蜜桃视频

 网站首页  学院概况  党建工作  人才培养  学科科研  科研平台  校级研究院  师资队伍  学生工作  继续教育  实验中心  校友工作  招贤纳士  Admission Information 
  专题网站:
土木工程专业评估专题网 土木工程实验教学示范中心 争创巾帼文明岗专栏 地理科学(师范)认证专题网站
 
  典型实验  
 典型实验 
  友情链接  
爱课程
 
显示内容

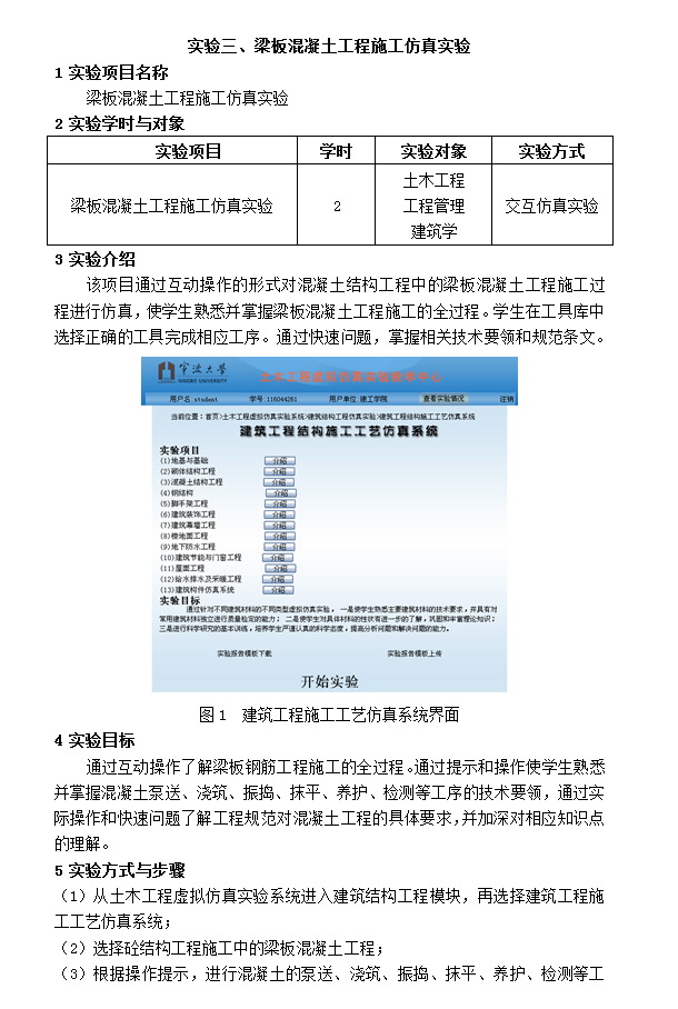
梁板混凝土工程施工仿真实验

2017年11月06日 14:47  点击:[]

 

上一条:简支钢桁架非破坏试验 下一条:温控动三轴试验

关闭