土工实验室是宁波大学“浙江省土木工程实验教学示范中心”下属的实验室之一,是在原土木建筑工程土工实验室、工程地质实验室基础上设立的,最初成立于1986年。土力学实验室目前有四间独立的实验用房,总面积约250平方米,拥有三轴仪、应变式直剪仪、固结仪、相对密度仪、无侧限压力仪、液塑限联合测定仪等仪器设备,能满足土木工程专业本科生和研究生的教学实验、开放实验、教学实习及一定的教师科研要求,具备对外科研服务的能力。


土工实验室部分仪器设备

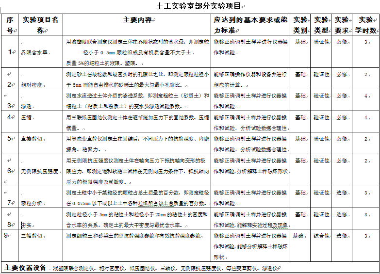
部分实验项目大纲
三轴剪切试验
实验目的:测定天然土体试件在某一固定周围压力下的抗剪强度 ,是根据摩尔-库
仑破坏准则测定土体的强度参数:凝聚力、内摩擦角 ;
说明:三轴压缩试验是用来测定土样试件在某一固定周围压力下的抗剪强度,然后根据三个以上试件,在不同周围压力下测得的抗剪强度,利用摩尔-库仑破坏准则确定土体的抗剪强度参数。一般认为,土体的破坏条件用摩尔-库仑破坏准则表示比较符合实际情况。即土体在各向主应力的作用下,作用在某一应力面上的剪应力与法向应力之比达到某一比值,土体将沿该面发生剪切破坏,而与作用的各向主应力的大小无关。常规三轴试验是取3~4个圆柱体试样,分别在其四周施加不同的恒定周围压力(小主应力),随后逐渐增加轴向压力(大主应力)直至破坏为止。
实验仪器:三轴仪 (分为应力控制式和应变控制式两种);
附属设备:击实器和饱和器;切土器和原状十分样器;砂样制备模筒和承模筒;托盘天平和游标卡尺;其它如乳膜薄膜、橡皮筋、透水石、滤纸、切土刀;钢丝锯、毛玻璃板、空气压缩机、真空抽气机、真空饱和抽
水缸、称量盒和分析天平。
实验方法:三轴压缩试验可分为不固结排水试验队 (UU)、固结不排水试验 (CU)、以及固结排水剪试验(CD)等,在有条件的情况下也可按K0固结进行;
适用范围:测定粘性土和砂性土的总抗剪强度和有效抗剪强度参数。
实验步骤:土样试件制备 ;
试样饱和 :真空抽气饱和法 、水头饱和法、反压力饱和法 ;
w 不固结不排水三轴试验(UU试验)
(1)制备土样。将原状土制备成略大于试样直径和高度的毛坯,置于切土器内用钢丝锯或切土刀边削边旋转,直至满足试件的直径为止,然后按要求的高度切除两端多余土样;
(2) 装土。先把乳胶薄膜装在承膜筒内,用吸耳球从气嘴中吸气,使乳胶薄膜贴紧筒壁,然后套在制备好试件外面,放在压力室的底座上 (在之前应首先将压力室底座的透水石与管路系统以及孔隙水测定装置均需充分饱和并放上一张滤纸),翻下乳胶膜的下端与底座用橡皮筋扎紧,翻开乳胶膜的上端与土样帽用橡皮筋扎紧,最后装上压力筒拧紧密封螺帽,并使传压活塞与上样帽接触;
(3) 施加周围压力。周围压力大小根据土样埋深或应力历史来决定,若土样为正常压密状态,则3~4个土样的周围压力,应在自重应力附近选择,不宜过大以免扰动土的结构;
(4) 在不排水条件下测定试件的孔隙水压力;
(5) 调整测量轴骸形的位移计和轴向压力测力环百分表的初始“零点”读数;
(6) 施加轴向压力,按剪切应变速率取每分钟0.5%~1.0%启动电动机,当试样每产生轴向应变为0.2%或0.5%时,测计测力环变形和孔隙水压力,直至土样破坏或应变量进行到20%为止;
(7) 试验结束即停机,卸除周围压力并拆除试样,描述试样破坏时形状;
直接剪切试验
实验目的
w测定天然土体的抗剪强度指标;
w土的抗剪强度定义:土在外力作用下,其一部分土体对于另一部分土体滑动时所具有的抵抗剪切破坏的极限强度 ;
w说明:取自地基中的原状土样,制成几个试样,在几个不同垂直压力作用下,施加剪切力,测得剪应力与位移的关系曲线,从曲 线上找出试样的极限剪应力作为该垂直压力下的抗剪强度。通过几个试样的抗剪强度确定强度包洛线,求出抗剪强度参数:内摩擦角、粘聚力 ,直接剪切试验是测定土的抗剪强度的一种常用方法,可提供地基强度计算和稳定分析所需的土的抗剪强度参数,内摩擦角和粘聚力。内摩擦角和粘聚力c与抗剪强度之间的关系可以用库仑公式表示 。
实验用仪器及材料
直剪仪。采用应变控制式直接剪切仪;
w十二联预压仪;
w其它。环刀切土刀、钢丝锯、滤纸、毛玻璃板、圆玻璃片以及润滑油等。
实验方法
w快剪(Q)、固结快剪(CQ)、慢剪(S)三种试验方法;
w慢剪试验:土样在某一级垂直压力作用下,排水固结变形稳定后,再缓慢施加水平剪应力剪切;
w固结快剪试验:先使土样在某荷重下固结至排水变形稳定,再以较快速度施加剪力剪切;
w快剪试验:在试样上施加垂直压力后,立即施加水平剪切力剪切,试验过程不发生固结排水情况。;
实验步骤
w对准上下盒,插入固定销钉,在下盒内放洁净透水石一块及湿滤纸一张;
w将盛有试样的环刀,平口向下、刀口向上,对准剪切盒的上盒,在试样面放湿润滤纸一张及透水石一块,然后将试样用透水石徐徐压入盒底。并顺次加上传压活塞及加压框架;
w试验不少于取4个试样,分别施力口不同的垂直压力,其大小按试验方法和估计所受计算荷重的范围而定。一般可按25、50、100、200、300、400、600、…kPa施加。加荷时应轻轻加上,但必须注意,如土质疏松。为防止被挤出,应分级施加,切不可一次加上;
w如果是饱和试样,则在施加垂直压力5分钟后,加水饱和:非饱和土不必加水饱和,但须防止水分蒸发,粘性土试样压缩稳定时间一般为16小时以上;
w试样压缩稳定后,安装应变圈,徐徐转动手轮,使上盒的钢珠恰与应变圈接触,测记测微表(百分表)初读数;
w松开外面四只螺杆,拔去里面销钉,然后开动电动机,使应变圈受压,观察应变圈上的测微表的转动,它将随下匣的位移而增大,当测微表指针不再前进或指针开始倒退时,即出现峰值,认为试样已破坏,记下破坏值,并继续剪切至位移为4mm停机;当剪切过程中测力计读数无峰值时,应剪切至剪切位移为6mm时停机;
w根据应变圈号码抄录应变圈系数K;
固结试验
实验目的
w测定天然土体测定试样在侧限和轴向排水条件下的变形与压力、孔隙比与压力、变形与时间的关系 ;
w说明:固结试验是研究土体一维变形特性,其依据是太沙基的一维固结理论。它是测定土体在压力作用下的压缩变形,所得各项指标用以判断土的压缩性和计算土工建筑物与地基的沉降,由于试样侧向不可能产生变形,只受压应力,因此,属于土体一维轴对称应变问题。土在外荷载作用下,水和空气逐渐被挤出,土的骨架颗粒之间相互挤紧,封闭气泡的体积也将缩小,从而引起土层的压缩变形。固结试验是将天然状态下原状土样或人工制备的扰动土,制备成一定规格的土样,然后置于固结仪内,在不同荷载和在完全侧限条件下测定土的压缩变形。测得参数用来计算土的压缩系数、压缩模量、体积压缩系数、压缩指数、回弹指数、竖向固结系数、水平向固结系数以及先期固结压力。
实验用仪器及材料
w固结仪:土样面积30cm2或50cm2,土样高度2cm,固结压力应满足12.5、25、50、100、200、300、400、600、800、1600、3200kPa等加荷等级,杠杆比为1:10,或用气压式固结仪;
w测微表:最大量程为l0mm、最小分辨力为0.01mm的百分表,也可采用位移传感器和数字显示仪表;
w含水率、密度、比重试验设备;
w其它:毛玻璃板、圆玻璃板、滤纸、切土刀、钢丝锯和凡士林或硅油等。
实验方法
w标准固结试验法,以24小时作为固结稳定条件; ;
w快速固结试验法,砂性土固结时间为1小时,粘性十固结时间宜用2小时,然后施加下—级荷重。最后一级荷重延长至24小时,并以等比例综合固结度进行修正;
w先期固结压力试验的最后一级荷重,应大于估算先期固结压力或白重压力的五倍以上;
w水平向固结系数与竖向固结系数的测定,主要在于排水方向不同;
w所有试验的加荷形式均为应力控制法,应力控制法通常用杠杆加荷或滚动隔膜式气压加荷。
实验步骤
w按工程的需要选择面积为30cm2或50cm2的切土环刀,环刀内侧涂上一层薄薄的凡士林或硅油,刀口应向下放在原状土或人工制备的扰动土上,切取原状土样时应按天然状态时垂直方向一致;
w小心地边压边削,注意避免环刀偏心入土,使整个土样进入环刀并凸出环刀为止,后用钢丝锯 (软丝) 或用修土刀 (较硬的或硬土),将环刀两侧余土修平,擦净环刀外壁;
w测定土样密度,并在余土中取代表性土样测定其含水率,用圆玻璃片将环刀两端盖上,防止水分蒸发。 ;
w在固结仪的固结容器内装上切土环刀 (刀口向下),土样两端应贴上洁净而湿润的滤纸,再用提环螺丝将导环置于固结容器,然后放上透水石和传压活塞以及定向钢球;
w将装有土样的固结容器,准确地放在加荷横梁的中心,如杠杆加荷式固结仪,应调整杠杆平衡,为保证试样与容器上下各部件之间接触良好,应施加1kPa预压荷载;如采用气压式压缩仪,可按规定调节气压力,使之平衡,同时使各部刊之间密合;
w调整百分表至“0”读数,当采用传感器时,也可调整初读数,按工程需要确定加荷等级、测定项目以及试验方法;
w一般工程的加荷等级司采用50、100、200、400、800、…kPa,最后一级荷重应大于土层的自重应力与附加应力之和的200~300kPa,试验方法可用快速试验法并以综合固结度法给予修正;
实验步骤
w对于特殊要求的试验,如高层建筑、重型厂房、海洋工程以及较大的水土建筑和深层地基等,加荷等级可用12.5、25、50、100、200、400、800、1600、3200kPa,必要时司再增加到6400kPa或12800kPa。当需要做回弹试验时,回弹荷重可由超过自重应力或超过先期固结压力的下一级荷重依次卸荷至25kPa,然后再依次加荷,一直加至最后一级荷重为止。试验方法原则上以24小时施加一级荷重,卸荷和再加荷的时间,因考虑到固结已完成,稳定较快,因此可采用12小时或更短的时间。如果由于工期紧迫,需缩短试验周期时,也可以选择快速试验法,并进行必要修正;
w当需要预估建筑物对于时间与变形 (沉降) 的关系需测定竖向固结系数时,或对于层理构造明显的软土需测定水平向固结系数cH时,应在某一级荷重下测定时间与变形关系。读数时间可按6秒、15秒、1分、2分15秒、9分、12分15秒、16分、20分15秒、25分、30分15秒、36分、42分15秒、49分、64分、100分、200分、400分、23小时、24小时。当测定cH时,需具备水平向固结的径向多孔环,环的内壁与土样之间应贴有滤纸;
w当试验结束时,应先排除固结容器内水分,然后拆除容器内各部件,取出带环刀的土样,必要时,揩干试样两端和环刀外壁上的水分,测定试验后的密度和含水率;
w当土样处于地下水位以下或需要浸水时,在试样受第一级荷重后应注水浸没,而对于非饱和土样,须用湿棉纱或湿海面覆盖于容器上面,避免水分蒸发。
TAJ-20土动三轴仪操作
一、试样制备
关于原状样与扰动样的具体制备过程可参考《土工试验规程》
二、试样饱和
饱和方式有多种,具体介绍三种常用的饱和方法:
1、水头饱和:打开饱和阀,通过饱和管可测得饱和所需水量;
2、抽气饱和:打开进水阀对水气交换器注水,同时拧开水气交换器上排气塞,当排气孔有水流出时,拧紧排气塞,并关闭进水阀,开启空压机,打开进气阀、上孔压阀和连接阀对上孔压施加孔隙水压,通过调压阀调节所需压力,同时可通过气压表进行读数;开启真空泵,打开真空阀和抽气阀,同时可通过真空表进行读数。
3、反压饱和:打开反压进水阀对手动反压缸进行注水,注满后关闭反压进水阀,打开反压阀、体变进水阀和体变出水阀,通过反压表读得反压水压,通过体变管可知反压进水量。
三、试样安装
注意在安装试样之前一定要先排出各管道内的空气,然后将试样安装在仪器底座上,控制轴向位移略微上升至试样上部与传力杆接触时停止。用橡皮圈将橡皮膜分别扎紧在仪器底座和传力杆上。控制气泵使压力室外罩缓缓下降,待与底座完全接触后停止。均匀地旋紧螺丝,注意在此过程中要对角拧紧,以防影响同轴。
试样安装完成后将软件上各参数值调零,然后打开进水阀,向压力室充水,当有水从排气孔溢出时,关闭进水阀,拧紧压力室上部螺丝。
四、正式试验
1.静力试验:根据排水条件的不同静力三轴试验可划分为UU,CU和CD三种类型。在试验之前都要先按拟定的试验方案施加所需的周围压力,然后依照要求看是否进行试样固结。若需固结则打开排水阀使试样排水固结,等固结完成后再根据具体情况选择是否关闭排水阀门进行试样剪切。
2.动力试验:首先施加围压,使试样排水固结。然后关闭排水阀,在软件上选择动力试验,根据具体要求设定波形,频率,动力幅值等参数,然后点击开始,将自动进行动力试验。
五、仪器清理
待完成试验后,先将压力室内的水排出,然后提升压力室外罩,将试样拆除并观察试样的外形。依次关闭油源压力,试验程序以及控制箱电源,然后清理压力室内残留的水渍。
界限含水率实验
实验目的
w测定天然土体在液限与塑限时的含水率;
w界限含水率定义:粘性土的状态随着土中含水量的变化而变化,各种粘性土有一个处于塑性状态的含水率范围,界限含水率就是这个范围的度量值;
w说明:对实际工程来说,具有实用意义的是液限、塑限和缩限。液限是可塑状态的上限,塑限是可塑状态的下限。含水率低于缩限,水分蒸发时体积不再缩小。界限含水率,尤其是液限,能较好地反映土的某些物理力学性质。从液体到塑性体的变化是逐步发生的,将土具有最小强度时的含水率作为液体和塑性体之间的界限值,称为液限;如果土的水分继续减小,屈服应力增加到一定值,土就变成具有脆性,区分塑性和脆性的界限含水率定义为塑限。在脆性固体范围内,含水率比塑限低,粘土搓揉时将破碎。因此,试验是根据搓揉小土条达到一定尺寸,土条开始断裂,这时的含水率为土的塑限。饱和粘土逐步干燥,土体积逐渐减缩,当土体不再收缩时的含水率称为缩限。这个界限含水率在工程中较少应用。液限与塑限之间的含水率为塑性指数,它是粘土塑性的量度。含水率与液限和塑限的关系可以用相对稠度或液性指数表示。
实验用仪器及材料
w液塑限联合测定仪:圆锥仪,锥质量为76g,锥角300 ;读数显示为光电式;试样杯,直径40~50mm,高30~40mm;
w天平:称量200g,感量为0.0lg;
w烘箱;
w其他:干燥器(用氯化钙为干燥剂)、铝称量盒、调土刀、小刀、毛玻璃板、滴管、吹风机、孔径为0.5mm的标准筛、研钵等设备。
实验方法
w液、塑限联合测定法 ;
w说明:根据《土工试验方法标准》(GB/T50123-1999),界限含水率
中的液限可以采用圆锥仪或碟式仪法,塑限可以采用滚搓法。联合测定法
是为改进碟式仪液限和滚搓法塑限而提出的一种试验方法,就是根据土样
在可塑状态范围内,用质量76g,锥角300的圆锥仪,以瞬时落锥方法,测得
圆锥入土深度h与含水率w两个参数,然后绘制在双对数坐标纸上,得到深
度h与含水率w之间的直线关系,取等效碟式仪法强度相应的入土深度
h=17mm(水利部取法,建工取h=10mm )时的含水率为液限,取等效滚搓
法强度相应的入土深度h=2mm时的含水率为塑限。
实验步骤
w试验采用天然含水率试样,当土样不均匀时,也允许采用风干试样;当试样中含有粒径大于0.5mm的土粒和杂物时,应过0.5mm筛;采用天然含水率土样时,取代表性试样约250g;采用风干试样时,取过0.5mm筛的代表性试样约200g,用纯水将土样调成均匀膏状,放人调土皿,浸润过夜;
w将试样充分调匀后,填人试样杯中。填样时不应有孔隙,填满后刮平表面;
w将试样杯放在联合测定仪的升降座上,在圆锥尖抹一薄层凡士林,接通电源,使电磁铁吸住圆锥;
w将屏幕上的标尺调至零位,调整升降座,使圆锥尖接触土面,指示灯亮时,圆锥在自重下沉人试样,经5s后测读圆锥人土深度,取出试样杯,挖去锥尖人土处的凡士林,取锥体附近的试样不少于10g放人称量盒内,测定含水率;
w将全部试样再加水或吹干并调匀,重复以上步骤分别测定第二点、第三点试样的圆锥人土深度及相应的含水率;
w将圆锥人土深度及相应的含水率在双对数坐标上绘制关系曲线,求得圆锥人土深度为17mm及2mm时的相应含水率为液限及塑限;